礦產資源是社會物質財富積累的基礎,隨著礦產資源的持續開發利用,其與生態環境保護、糧食生產安全、城鎮建設用地矛盾日益顯現。寶貴的礦產資源和優良的生態環境都是有限的、稀缺的自然資源,一味地保護和高強度地利用都是不可取的,如何最有效地利用自然資源,使其獲得最高的效用,是一個值得考慮的問題。

礦山生態系統是一個耦合的經濟-社會-生態系統,礦山生態修復是一項復雜的系統工程,需要政府、礦山企業、社區居民等各利益相關方共同參與,需要綜合運用恢復生態學、自然地理學、自然資源管理等多種學科知識。當前,我國礦山生態修復壓力依然較大、系統性穩定性不足、缺少多元化投入、科技支撐能力不強。進行礦山生態修復利益相關者分析,提出利益相關者共同參與的建議,能夠推動礦山生態科學保護與修復,促進社會可持續發展。

一、礦山生態修復現狀
1.1 礦山生態修復壓力依然較大
我國礦山生態修復歷史欠賬多、問題積累多、現實矛盾多,且面臨“舊賬”未還、又欠“新賬”的問題。2018年全國廢棄礦山治理面積約3.30萬hm2,新增損毀土地約4.80萬hm2,礦山生態修復任務仍然十分艱巨。計劃經濟時期,在“有水快流”思想指導下,過分注重經濟產出效益,礦山開發對生態環境造成了大面積破壞,且礦山生態系統基礎條件差,擾動因素多,修復難度較大。進入新時代,人民群眾對解決礦山生態問題提出了更高的要求,礦山生態修復已經步入攻堅階段。但個別地方仍然存在以犧牲生態環境換取經濟增長的現象,落后的礦產資源開采理念對礦山生態系統造成了嚴重的破壞。如何強化在建礦山和生產礦山監管,努力不再欠“新賬”,推動歷史遺留和責任人滅失礦山開展修復,加快還“舊賬”,還有較大壓力。
1.2 礦山生態修復系統性、穩定性不足
礦山生態修復既要修復受損的礦山生態系統,也要綜合考慮礦山生態系統與社會經濟系統的耦合關系,實現礦地可持續發展,構建和諧穩定的礦區生態-經濟-社會系統。長期以來,礦山生態修復工程普遍存在目標單一、部門間統籌規劃不足、工程銜接不夠等問題,未將礦山及受影響區域作為完整的生態系統來考慮,沒有實現真正意義的“整體保護、系統修復、綜合治理”。對山水林田湖草生命共同體的內在機理和規律認識不足,導致部分礦山生態修復工程修復模式、治理措施相對單一,只是簡單進行土地復墾和礦山復綠,礦山生態修復成效不明顯。此外,由于利益的驅動和評價標準的缺失,修復責任方采取單純增加植被覆蓋率的短期策略,而忽視礦山生態功能的系統修復和長期穩定,難以形成自維持的生態系統。甚至在礦山生態修復實施前未進行系統評估決策,盲目上工程措施對礦山生態系統產生了較大的影響,如在黃土丘陵區種植人工林導致深層土壤含水率銳減,周邊植被枯萎退化。
1.3 礦山生態修復資金缺口大
目前,我國礦山生態修復仍主要以財政投入和礦山企業被動投入為主,投資渠道較為單一,修復資金嚴重不足。礦山生態修復工程體量大、周期長、資金投入高,部分礦山企業無力承擔修復成本,或者為了追求經濟效益對礦山生態修復存在很大的抵觸情緒,政府還未建立起完善的“源頭預防、過程控制、損害賠償、責任追究”的制度體系,事中事后監管不足導致礦山企業生態修復主體責任落實不到位。而歷史遺留礦山難以找到責任人,主要依靠政府財政撥款,但在“放管服”改革和為企業減負的大背景下,政府財政收入減少,無力投入礦山生態修復工作,部分資源枯竭型城市在治理歷史遺留礦山生態修復任務時,存在“等、靠、要”思想。同時,礦山生態修復多元化投入機制尚不完善,社會資本投入較少。礦山生態修復資金投入大、項目周期長、資金風險較高;加之缺乏有效的生態產品價值實現途徑等激勵社會資本投入的政策,礦山生態修復的不確定性較高,社會資本投入積極性不高。
1.4 礦山生態修復科技支撐能力不強
礦山生態修復是一項復雜的系統工程,對科技支撐能力尤其是監測監管能力具有較高的要求。動態監測有助于摸清礦山生態環境底數,確保信息獲取的真實性、科學性、精細化,為調查評價和科學決策提供依據。強化對“二合一”方案執行的監管,有助于督促礦山企業落實主體責任。但礦山生態監測監管工作任務量大、技術難度大,專業技術力量缺乏,科技服務平臺和服務體系不健全,部門間信息共享機制尚未建立,支撐礦山生態修復的調查、評價、監測、監管能力亟待提高。當前,我國礦山生態修復技術正在從簡單的物理化學技術向二次擾動更少、恢復效果更好的生物技術轉變,修復實施也從先破壞后修復向邊開采邊修復轉變。但是,在礦山生態修復理論研究、新技術研發應用、標準體系建設等方面還比較欠缺,理論研究、工程應用、管理實踐之間存在一定程度的脫節現象,如礦山生態修復恢復力理論、人工與自然恢復策略及其適用性、含水層修復、生物多樣性恢復技術等還有待加強研究。
二、礦山生態修復利益相關者分析
礦山生態修復利益相關者是指參與或影響礦山生態修復決策的個人和組織,可直接或間接納入決策進程,通常包括政府、礦山企業、當地民眾、社會投資者、金融機構等。
2.1 利益相關者構成
1) 地方政府。在礦山生態修復過程中,地方政府扮演著極其重要的角色。地方政府既是礦山生態修復國家政策的執行者,也是礦山生態修復工程的決策者和監督者。地方政府通過編制礦山生態修復規劃、實施適當的監管、將地方利益相關者納入相關決策過程以及支持礦山生態修復項目融資等支持礦山生態修復實施。
2) 礦山企業。礦山企業是礦產資源的開發主體,也是礦山生態系統保護和修復的責任主體。礦山企業應該在礦產資源開發利用過程中樹立源頭保護的意識,盡可能避免或減少采礦活動對礦山生態系統的不良影響,保護和節約礦產資源,對不可避免的破壞進行生態修復或貨幣補償。
3) 當地民眾。當地民眾即居住在土地上的人,包括當地農民個人、農民協會或集體、社區居民等。當地民眾是土地的使用者,也是經濟社會發展和良好生態環境的直接受益者。土地是農民生活的地方,也是農民的耕作對象,土地質量的好壞與農民生活息息相關。當地民眾依賴于周邊穩定生態系統提供的調節、支持、供給和文化服務,被視為礦山生態修復的主要利益相關者。
4) 社會投資者。目前,我國礦山生態修復主要投資者為政府和礦山企業,也有一些社會投資者參與其中。未來的發展趨勢是吸引更多的社會投資者參與到礦山生態修復中來,這些社會投資者包括以盈利為主要目的的傳統投資者、以保護生態環境為主要目的的保護投資者、以促進社會發展為主要目的的慈善投資者以及混合投資者。
5) 金融機構。以銀行、證券公司、保險公司為主的金融機構,為礦山生態修復項目的實施主體提供了貸款、股權、債券等豐富的融資工具,為礦山生態修復項目實施風險提供了擔保。
6) 科研院所。科研院所的主要作用一方面是研發礦山生態修復的關鍵技術,總結礦山生態修復的實踐經驗,為礦山生態修復決策部署和工程實施提供支撐;另一方面由于教育和培訓是促進社會資本參與礦山生態修復的一個關鍵成功因素,科研院所應重點為礦山生態修復培養技術人才、管理人才、投資人才等各類人才,提升對礦山生態修復的認知水平,促進礦山生態修復產-學-研一體化發展。
2.2 主要利益相關者的動機及行為
2.2.1 地方政府的動機及行為
地方政府在礦山生態修復過程中的利益訴求主要表現在兩個方面:一方面是政治利益;另一方面是經濟利益。在政治利益上主要表現為:“新增礦山恢復治理面積”作為綠色發展指標體系之一,納入生態文明建設考核指標,既要接受上級政府的考核,又要接受公眾的考核。為了得到上級政府的肯定和人民的口碑,地方政府會做出一系列有利于礦山生態修復的努力,為礦山生態修復創造以下幾方面的有利環境:制定和實施有效的礦山生態修復規劃;促進有興趣參與礦山生態修復的相關捐助者和投資者的參與;降低礦山生態修復投資的資金風險,提高投資者對風險的認知;與當地利益相關方建立有效的伙伴關系;推動礦山生態修復技術、典型案例、數據等知識共享。與此同時,地方政府也要追求一定的經濟利益,地方經濟發展得好,本地居民就業水平和生活水平也會相應提升,政府就會得到人民的支持。地方政府財政收入越高,才更有資金投入教育醫療、基礎設施建設等容易出政績的地方,也更有資金投入礦山生態修復等生態文明建設內容。地方官員將社會發展成效和生態保護修復成效作為自己職位升遷的主要因素,地方政府就要在經濟發展和生態保護修復之間做出統籌決策,實現經濟-社會-生態均衡發展。
2.2.2 礦山企業的動機及行為
礦山企業是礦業發展和生態保護的雙重主體,礦山企業的發展帶動了經濟的發展,促進了社會就業,但是企業尤其是民營企業的根本目標是追求經濟利益。礦山生態修復會給礦山企業增加很大的成本支出,企業的逐利特性決定礦山企業沒有自覺進行礦山生態修復的動力。缺乏社會責任心的企業,如果缺少了政府的監管和社會的監督,就會為了降低成本,而隨意壓占破壞土地、排放廢水廢氣,甚至不履行自己的礦山生態修復責任。
2.2.3 當地民眾的動機及行為
當地農民及居民是礦山生態修復的主要利益相關者,但是由于受自身受教育水平和知識水平的限制,他們往往只關注自身短期的經濟利益,而忽視生態效益的長期利好。缺乏對礦山生態修復全過程參與的動機和積極性,往往只關注礦山生態修復的結果,不會主動參與礦山生態修復的決策過程。而政府為了更好地實現礦山生態修復,就要有針對性和精心策劃的宣傳運動,提高當地農民及居民對礦山生態恢復的重要性的認識,促進民眾主動參與并充分尊重他們的意見。
2.2.4 社會投資者的動機及行為
社會投資者主要分為傳統投資者、保護投資者、慈善投資者和混合投資者四類,他們的動機和行為各不相同。傳統投資者,即以工商企業為代表的價值投資者,主要動機為追逐經濟效益,希望投資于礦山生態修復以獲得直接經濟利益或間接收益。例如,在開展礦山生態修復活動直接獲得經濟利益,或者為了營銷目的而履行企業社會責任,改善工作環境,提升企業形象。保護投資者,利用其資本保護或恢復特定的景觀、物種或棲息地,與傳統投資者相比,他們對從投資中獲得經濟回報的興趣較低。慈善投資者的主要目標是促進社會發展,他們根本不期望經濟回報,或者愿意以較低的回報率接受較高的風險。混合投資者的目標是在創造利潤的同時解決社會或環境問題,混合投資的范圍從僅產生本金回報到獲得超過市場利率的財務回報。
2.2.5 金融機構的動機及行為
金融機構以獲得利息回報、經濟收益為目的,為礦山企業和社會投資者提供信用貸款、股權債權服務、風險擔保服務等。金融機構更樂意為資金風險低、有可預期回報的礦山生態修復項目提供金融服務。
2.2.6 科研院所的動機及行為
科研院所具有較高的社會責任感,促使這一群體對生態環境保護修復更加關注。他們的動機是研發生態環境監測、污染治理、生物修復等技術幫助礦山企業和地方政府完成礦山生態修復工作,以及為礦山生態修復培養和培訓各類人才,體現自己的社會價值。如果有較高的產權保護水平,有政府和礦山企業提供穩定充足的科研經費支持,他們會更加樂于投入礦山生態修復技術研發和轉化應用。
三、礦山生態修復利益相關者共同參與的意義
3.1 促進參與主體多元化
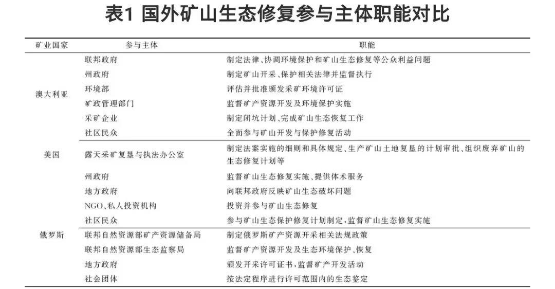
當前,我國礦山生態修復以“誰開發、誰保護”“誰破壞、誰修復”為原則,主要以政府和礦山企業為責任主體實施。較為單一的參與主體使政府既是“裁判員”,又是“運動員”,還是“領隊和志愿者”,造成政府職能定位出現偏差。與澳大利亞、美國和俄羅斯等主要礦業國家對比后發現,在參與主體方面,澳大利亞等國家的修復主體包括聯邦政府、地方政府、NGO、礦山企業和社區民眾,參與主體多元化。在職能分配方面,澳大利亞、美國和俄羅斯均是國家和政府制定有關法律法規,而環境評估和監督管理等職能未過度集中于政府機構,注重社會公眾參與(表1)。綜上所述,與國外相比,我國礦山生態修復參與主體偏單一化,亟待深入“放管服”改革,創新監管制度,減少政府對市場的干預,推動多元主體參與礦山生態修復。

3.2 解決修復資金不足問題
由于歷史欠賬多、修復難度大,我國礦山生態修復面臨較大的資金缺口。礦山生態修復資金以中央、省級財政投資和一些礦山企業投入為主,地方政府財政資金支撐能力薄弱,社會力量投入礦山生態修復的積極性尚未充分調動,綜合運用市場、財稅、土地等各方面政策的機制尚不健全。加之近年來礦業經濟形勢低迷,礦產品價格較低,國家已取消礦產資源補償費,各級財政可用于礦山生態修復的礦產資源專項財政收入相應大幅減少,歷史遺留礦山生態修復工作受到嚴重的資金瓶頸約束。推進有效的礦山生態修復必須確保穩健的資金保障體系,結合新增耕地指標交易、生態補償、殘留礦產資源開發、建設用地指標獎勵、行政獎勵和考核等制度,將責任驅動型的被動生態修復轉變為效益驅動型的主動修復,促進利益相關者共同參與,有利于吸引社會資本投入,解決資金不足問題。
3.3 有利于產生規模效應
雖然每個礦山生態修復項目無論規模大小,都可以產生一些有益的結果,但許多生態恢復過程只有在流域和區域尺度上才會產生規模效應。例如,長興縣對太湖之南9 107畝的廢棄礦區進行整體規劃和生態修復,充分結合現有地形原貌和人文特色,在恢復生態的同時設計出各具特色的景觀。將廢棄的230畝礦山水坑變身為秀水生態區;將200畝生態公園打造親水型休閑游樂生態區;將1 349畝的白鶴嶺山體打造為承擔文化休閑功能的景觀公園;將老虎洞190畝的廢棄礦山水坑建設為地質科普生態區;引入生態綠帶18 km建設健身騎行綠道;整個項目區各功能區通過綠帶相連,打造了集生態旅游、地學科普、文化傳承于一體的優質生態圈,產生了一定的規模效應。多年來,礦山生態修復僅局限在礦山生產作業區的范圍開展工作,顯然不能滿足新時期按照流域或區域進行“整體保護、系統修復、綜合治理”的要求。因此,設計和實施各方共同參與的礦山生態修復項目,能夠消除各利益相關者群體之間的障礙,使企業和投資者通過與科學家和當地民眾的合作,以高收益恢復礦山生態系統。進而促進各利益相關方在長期目標上達成一致,促進礦山生態修復規模擴大,產生規模效應。
3.4 推動礦山生態修復機制進步
隨著新公共治理的產生和發展,單一主體、單一目標、封閉管理的環境公共治理傳統機制逐步向多主體、多目標、協同互動的環境公共治理新機制轉變。礦山生態修復是環境公共治理的重要組成部分,現有礦山生態修復機制和環境公共治理新機制對比見表2。利益相關者共同參與礦山生態修復,可以推動礦山生態修復構建具備資金來源多元化、管理模式科學化、修復目標系統化和監督主體公眾化等特點的修復機制,保持礦山生態修復機制的靈活性和先進性。

四、礦山生態修復利益相關者共同參與存在問題
4.1 利益相關者認識不足,缺乏穩定的伙伴關系
礦山生態修復應追求經濟效益、生態效益和社會效益的多贏,礦山生態修復的效果取決于利益相關方對期望和利益的認識,以及利益相關方直接參與生態修復的程度。地方政府是礦山生態修復的執行者、決策者和監督者,在礦山生態修復中起到決定性的作用。當前,GDP仍是考核地方發展水平的重要指標,在“保增長”“穩增長”的要求下,礦山生態保護修復與地方經濟發展還存在一定的矛盾,對礦山生態系統整體性、系統性和可持續性功能認識的不足,導致地方政府對投資周期長、難度大、見效慢的礦山生態修復項目缺乏積極性。以追求經濟利益最大化為目標的礦山企業,由于自身生態保護意識、社會責任意識、可持續發展意識不強,加之生態資源所具有的公共用品屬性,往往重視經濟而輕視生態,甚至以犧牲生態環境來牟取自身經濟利益。同時,礦山生態修復也可以為當地利益相關者創造積極的生態和經濟循環,提供短期和長期的就業機會。位于退化的礦山生態系統附近的社區可以通過恢復獲得諸多好處,如改善空氣、土地、水和本地物種棲息地的質量。與當地民眾(包括社區管理者、非營利市民團體和專業技術人員等)合作制定生態恢復計劃可以增加社區對礦山生態修復的支持力度。但現階段各利益相關者對礦山生態修復的收益、風險、共同參與意義的認識不足,難以形成長期、穩定的伙伴關系,導致礦山生態修復項目缺乏資金和社會支持,無法及時溝通協調可能出現的分歧。
4.2 利益相關者追求的效益不同,難以協調一致
礦山生態修復是在地方政府主導下由利益相關方共同參與,以獲得公共利益為目的的系統工程,具有政府主導性、主體多元性、利益多樣性的特點。礦山生態修復項目首先要協調解決經濟利益問題,否則生態效益和社會效益也就無從談起。礦山生態修復需要利益相關者之間相互協作,但是由于各利益主體想要實現的目標不同,缺乏有效的協調和共同參與機制,所以難以實現礦山生態修復利益協調一致。作為礦山生態修復項目的組織者和協調者,地方政府在注重短期內經濟效益和政績評價的同時,也注重礦山生態修復對生態保護、社會穩定和經濟發展的可持續作用,期待獲得生態-社會-經濟效益的協調統一。礦山企業和傳統投資者都以盈利為目的,環境保護組織更注重生態效益,慈善投資者更注重社會效益,當地民眾首先關注的是生計問題,期望從礦山生態修復中獲得就業機會和經濟收入,其次才是生態環境不受破壞以及參與決策權益得到保障。利益協調問題是礦山生態修復中的關鍵問題,地方政府、礦山企業等處于主導地位的利益相關者通常會利用自身所具有的能力保障自身利益,而當地民眾則相對處于弱勢地位,往往無法得到預期收益。只有協調地方政府、礦山企業、當地民眾等核心利益相關者的利益,使各方都能得到公正平等地對待,才能確保礦山生態修復順利進行。在礦山生態修復利益分配過程中,如何在各利益相關者之間取得平衡,是一項較為困難的任務。
三是穩步開展健康河湖創建活動。統籌規劃分階段工作目標和創建重點,突出河湖生態功能建設,強化河湖水域岸線管控,實施河湖生態健康修復提升工程,加快推進退漁還水、退田還水、控源截污、生態修復等綜合治理措施,實現河流河道不脫流、水質不下降、岸線不萎縮、功能不衰減“四不”目標,湖泊保面(容)積、保水質、保功能、保生態、保可持續利用的“五保”目標,在此基礎上,穩步改善提升,確保健康河湖建設取得實效。
4.3 缺乏考核激勵措施,參與積極性不高
礦山生態修復周期長、資金投入大、不確定性高,且對專業知識要求較高,缺乏考核激勵措施,導致各利益相關者參與積極性不高。對地方政府而言,礦山生態修復需要的財政資金較大,且不容易見到效果、產生政績,同時缺乏考核激勵措施,地方政府更愿意將有限的財政投入到面子工程上。對礦山企業而言,缺少盤活存量空間資源、變廢為寶的礦山生態修復利用一體化政策,以及損毀礦山變為綠水青山、綠水青山變為金山銀山的轉化路徑不暢通,導致礦山企業也只是被動地完成礦山生態修復短期任務,不注重長期效果。對于社會資本來說,礦山生態修復前期資金需求大、資金占用周期長、資金風險高,缺乏明確的收益機制和退出機制,導致社會資本持觀望態度。對當地民眾來說,在礦山生態修復方面的知識欠缺、能力欠缺,使得當地民眾與地方政府、礦山企業之間存在信息不對稱,影響了溝通協調的有效性。且我國只有公眾參與生態保護修復的原則性規范,缺少健全的參與機制與具體的操作流程,缺少利益化的激勵機制,社會公眾參與礦山生態修復的積極性不高。
4.4 參與性監測監督不足,缺乏適應性管理
礦山生態修復監測對于目標實現至關重要,監測應貫穿于礦山生態修復全過程。參與式生態監測使利益相關方參與收集和分析礦山生態修復活動的數據,能夠及時解決利益相關者的問題和需求。而由各利益相關方共同參與的長期監測是適應性管理的基礎。公眾參與應貫穿于礦山生態修復始終,內容包括礦山生態修復規劃、修復模式、修復措施、本地物種選擇、修復標準、修復目標等,主要包括四個環節:一是在礦山開采前,礦山生態修復方案必須進行公眾參與調查,廣泛征求吸收利益相關者的意見;二是在礦山開采過程中,利益相關者可以依程序查看相關監測數據,對礦山企業礦山生態保護修復情況進行監督舉報;三是利益相關者代表參與礦山生態修復的驗收工作;四是利益相關者參與礦山生態修復后期成效監測,保證修復后的礦山生態系統長期穩定。但是,由于地方政府監測投入不足、礦山企業缺乏責任意識而被動投入監測、當地民眾缺乏監督礦山生態修復的知識和動力、公眾參與渠道不暢通,導致礦山生態修復的參與性監測和監督不足,缺乏適應性管理,不能適時調整礦山生態修復方案,降低了礦山生態修復成效。
五、礦山生態修復利益相關者共同參與的建議
5.1 建立長期穩定的利益相關者聯盟
建立由地方政府主導,礦山企業、社會投資者、研究機構、民間社會組織和當地民眾共同組成的利益相關者聯盟。利益相關者聯盟應以礦山生態系統恢復為目的,使用簡單明確的溝通模式,形成具有明確修復成效(數量、質量、效益)的長期承諾。利益相關方應培養主人翁意識和能力,共同參與確定礦山生態修復愿景、礦山生態修復目標以及礦山生態修復實施和監測的方法。應通過報紙、網絡等媒體加強對礦山生態修復成功案例的宣傳交流,提高利益相關者對礦山生態修復成本與收益的認識,在利益相關者之間建立定期溝通、協調的信任機制,推動建立長期穩定的利益相關者聯盟。
5.2 協調各利益相關者的利益訴求
只有充分考慮各利益相關者在礦山生態修復中的利益訴求,才能促使他們在修復中發揮作用。項目管理者在礦山生態修復項目的初始規劃階段,就要與所有主要利益相關方(包括土地所有者或管理者、當地社區和當地利益相關方等)進行有意義的、知情的參與互動,協調各利益相關者的訴求,并在整個項目生命周期內持續進行。各利益相關者應主動調整自身的行為和意識觀念,協調自身利益與其他主體利益的沖突,共同參與到礦山生態修復中,實現合作的長久性。
5.3 采取不同的考核激勵措施
采取不同的考核激勵措施,提高各利益相關者的積極性。加強地方政府生態保護修復效益考核,改變其以經濟發展為主的政績觀,提高其進行歷史遺留礦山生態修復的積極性。對礦山企業,要按照其綠色礦山建設和礦山生態修復情況,給予適當的稅收優惠、經濟補貼獎勵或者罰款、加入黑名單等處罰,督促其履行礦山生態修復義務。對當地民眾,應給予物質和精神上的獎勵,鼓勵更多的當地民眾參與到礦山生態修復中。尤其要明確收益途徑及分配方式,充分發揮私營部門在礦山生態修復的以下作用:①進行礦山生態修復投資,提高土地利用效率和礦山生態系統功能和服務的恢復力,減少或減輕環境風險;②對可持續土地利用管理的研究和開發進行投資;③建立信息共享機制,重點是可持續土地使用管理和生態產品價值服務。
5.4 建立參與性監測監督和適應性管理機制
在礦山生態修復項目實施過程中,應加強參與性監測和監督。盡可能邀請利益相關方和當地民眾參與到項目實施和監測中,并對當地民眾進行培訓,以提供長期的監測監督服務。項目工作人員定期與主要利益相關方溝通礦山生態恢復計劃,以使利益相關方能夠對項目進展情況進行評估并提供適應性管理建議。根據生態恢復監測結果和利益相關者建議,采用適應性管理,以保證礦山生態修復項目不會對任何自然資源造成進一步的損害,包括物理損壞(如掩埋表土、踐踏植被等),化學污染(如過度施肥、農藥泄漏等)或生物多樣性破壞(如外來物種入侵等)。適應性管理的關鍵步驟應包括:①根據利益相關者的知識狀況準備一種或多個替代方案;②實施參與性監測,以了解礦山生態修復行動的影響;③利用監測結果更新知識和調整礦山生態修復實踐。
石油污染土壤原位生物修復強化技術研…
美國場地土壤污染防治技術體系概述
大型污染場地修復過程中的問題探討與…
2020年我國土壤修復技術研究現狀與發…
場地土壤-地下水污染物多介質界面過…
農田土壤中降低重金屬污染的修復策略
抽提技術修復柴油污染土壤及地下水案…
礦山生態修復的利益相關者分析及共同…